HƯỚNG DẪN SỬ DỤNG

PHẦN MỀM HỢP ĐỒNG ĐIỆN TỬ



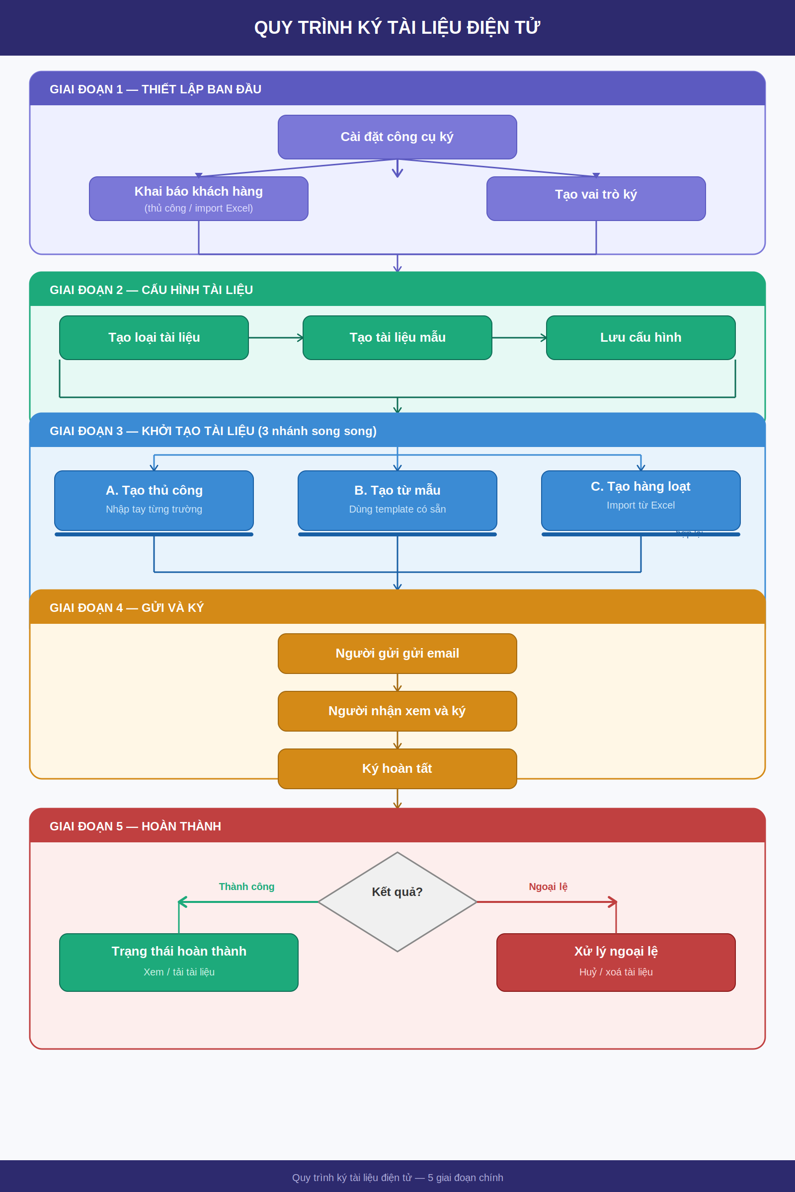
eContract Introduction



Mục lục



Luồng thực hiện



1. Tài khoản

Thông tin tài khoản trên hệ thống, tại đây người dùng có thể thay đổi thông tin chung và xem các gói dịch vụ đã mua, dung lượng sử dụng/ngày hết hạn sử dụng phần mềm.

Màn hình thông tin tài khoản

Hình 1. Màn hình thông tin tài khoản

2. Hệ thống

2.1. Lịch sử gửi mail

Lịch sử email đã gửi tài liệu cho khách hàng: Cho phép người dùng xem chi tiết nội dung email và thực hiện gửi lại email khi cần.

Màn hình lịch sử gửi email

Hình 2. Màn hình lịch sử gửi email

2.2. Cài tool ký

Bước 1: Chọn phiên bản tool (32-bit hoặc 64-bit) phù hợp với hệ điều hành của máy tính.

Màn hình tool ký

Hình 3. Màn hình tool ký

Bước 2: Nhấn Tải tool ký.

Màn hình thao tác tải tool ký

Hình 4. Màn hình thao tác tải tool ký

Bước 3: Giải nén file vừa tải xuống.

Màn hình thao tác giải nén

Hình 5. Màn hình thao tác giải nén

Bước 4: Chạy file IAMSigningToolSetup64bit hoặc IAMSigningToolSetup32bit ở folder vừa giải nén và thực hiện cài theo hướng dẫn.

Màn hình file tool

Hình 6. Màn hình file tool

Bước 5: Thực hiện cài báo thành công.

3. Danh mục

3.1. Quản lý khách hàng

Cho phép người dùng xem và quản lý danh sách khách hàng theo trạng thái (Đang hoạt động, Ngừng hoạt động). Người dùng có thể thực hiện các thao tác thêm, thêm từ excel, chỉnh sửa, xóa, khóa và mở khóa khách hàng.

Bước 1: Truy cập vào Quản lý khách hàng

→ Hệ thống hiển thị trang danh sách khách hàng đang hoạt động trong hệ thống.

Màn hình danh sách khách hàng

Hình 7. Màn hình danh sách khách hàng

Các icon thao tác trên danh sách:

Icon Chức năng
Xem Xem chi tiết khách hàng
Sửa Chỉnh sửa khách hàng
Khóa Khoá (ngừng sử dụng) khách hàng
Xóa Xóa khách hàng khỏi hệ thống

3.1.1. Tạo mới khách hàng

Bước 1: Tại danh sách khách hàng nhấn nút [Thêm].

Bước 2: Nhập dữ liệu hợp lệ:

Trường Mô tả
Mã khách hàng Nhập mã định danh, để trống hệ thống tự động sinh
Loại khách hàng * Chọn loại khách hàng (Cá nhân, Tổ chức)
Tên khách hàng * Nhập tên cá nhân hoặc tên tổ chức
Mã số thuế * Nhập mã số thuế, nhấn [Tìm kiếm] hệ thống tự động hiển thị thông tin
Số điện thoại Nhập số điện thoại liên hệ
Tên ngân hàng Nhập tên ngân hàng
Số tài khoản Nhập số tài khoản ngân hàng
Số CCCD/CMND Nhập số căn cước/chứng minh nhân dân (đối với khách hàng cá nhân)
Địa chỉ email Nhập email liên hệ
Tỉnh/Thành phố Chọn tỉnh hoặc thành phố
Phường/Xã Chọn phường hoặc xã tương ứng
Địa chỉ Nhập địa chỉ chi tiết
Tên người đại diện Nhập tên người đại diện (đối với tổ chức)
Chức vụ người đại diện Nhập chức vụ của người đại diện

Màn hình thao tác tạo mới khách hàng

Hình 8. Màn hình thao tác tạo mới khách hàng

Bước 3: Nhấn Lưu để hoàn thành tạo mới khách hàng.

3.1.2. Thêm từ excel

Bước 1: Tại màn hình danh sách khách hàng, nhấn [Thêm từ Excel].

Bước 2: Nhấn [Tải file excel mẫu]. Nhập thông tin khách hàng trên file excel và lưu lại.

Bước 3: Tại màn hình nhấn Chọn tệp để tải file vừa sửa từ máy tính lên hệ thống.

Bước 4: Nhấn [Tải lên] để hoàn thành thao tác.

Màn hình thao tác upload excel khách hàng

Hình 9. Màn hình thao tác upload excel khách hàng

3.2. Quản lý vai trò

Cho phép người dùng xem và quản lý danh sách vai trò theo trạng thái (Đang hoạt động, Ngừng hoạt động). Người dùng có thể thực hiện các thao tác thêm, chỉnh sửa vai trò.

Bước 1: Truy cập vào Quản lý vai trò

→ Hệ thống hiển thị trang danh sách vai trò đang hoạt động trong hệ thống.

Màn hình danh sách vai trò

Hình 10. Màn hình danh sách vai trò

  • Icon [Chỉnh sửa] cho phép người sử dụng chỉnh sửa vai trò

3.2.1. Tạo mới vai trò

Bước 1: Tại màn hình danh sách vai trò, nhấn [Thêm].

Màn hình thao tác tạo mới vai trò

Hình 11. Màn hình thao tác tạo mới vai trò

4. Cấu hình tài liệu

4.1. Loại tài liệu

Chức năng này cho phép người dùng quản lý các loại tài liệu trong hệ thống eContract, bao gồm việc tạo mới, chỉnh sửa, xem, ngừng sử dụng, xóa và khôi phục loại tài liệu. Đồng thời, người dùng có thể cấu hình các file đính kèm cần thiết cho từng loại tài liệu.

Bước 1: Tại màn hình chính của phần mềm, nhấn [Loại tài liệu]

→ Hệ thống hiển thị trang danh sách loại tài liệu.

Màn hình danh sách loại tài liệu

Hình 12. Màn hình danh sách loại tài liệu

Các icon thao tác trên danh sách:

Icon Chức năng
Khóa Khóa loại tài liệu
Xem Xem chi tiết loại tài liệu
Sửa Chỉnh sửa loại tài liệu
Xóa Xóa loại tài liệu
Mở khóa Mở khoá loại tài liệu
Khôi phục Khôi phục lại loại tài liệu đã xóa trước đó

4.1.1. Thêm loại tài liệu

Bước 1: Nhấn [Thêm loại tài liệu] để tạo mới.

Bước 2: Nhập các trường thông tin bắt buộc (*):

Trường Mô tả
Tên loại tài liệu * Nhập tên tài liệu
Mã loại tài liệu * Nhập mã tài liệu viết liền
Định dạng mã tài liệu * Chọn định dạng
Mô tả Nhập mô tả lĩnh vực tài liệu

Danh sách file đính kèm gồm các cột:

Cột Mô tả
STT Số thứ tự của tài liệu đính kèm
Mô tả Tên/nội dung tài liệu cần đính kèm (ví dụ: Giấy phép kinh doanh, phụ lục hợp đồng...)
Bắt buộc Xác định tài liệu đính kèm có bắt buộc tải lên hay không
Thao tác Xoá khi không cần thiết

Màn hình thao tác thêm mới loại tài liệu

Hình 13. Màn hình thao tác thêm mới loại tài liệu

Bước 3: Nhấn [Lưu] để hoàn thành tạo mới loại tài liệu.

4.2. Tài liệu mẫu

Bước 1: Tại màn hình chính của phần mềm, nhấn [Tài liệu mẫu]

→ Hệ thống hiển thị trang danh sách tài liệu mẫu.

Màn hình danh sách tài liệu mẫu

Hình 14. Màn hình danh sách tài liệu mẫu

Các icon thao tác trên danh sách:

Icon Chức năng
Khóa Khoá tài liệu mẫu
Mở khóa Mở khoá tài liệu mẫu
Xem Xem chi tiết tài liệu mẫu
Xóa Xóa tài liệu mẫu
Sửa Chỉnh sửa tài liệu mẫu
Import Import excel tạo tài liệu hàng loạt

4.2.1. Tạo tài liệu mẫu

Bước 1: Nhấn [Tạo tài liệu mẫu] để tạo mới.

Bước 2: Tại tạo mới tài liệu, người dùng cần thực hiện 4 bước: Thông tin → Đối tượng → Vị trí → Trường biến.

Thông tin: Nhập đầy đủ thông tin của tài liệu mẫu:

Trường Mô tả
Mã tài liệu mẫu * Nhập mã định danh, viết liền không dấu và không chứa khoảng trắng
Tên tài liệu mẫu * Nhập tên tài liệu mẫu
Loại tài liệu * Chọn loại tài liệu từ danh sách đã được cấu hình
Mô tả Nhập thông tin mô tả (nếu có)
File mẫu * Tải lên file tài liệu mẫu định dạng .docx. File này sẽ được sử dụng làm mẫu nội dung khi tạo tài liệu/hợp đồng, đồng thời có thể chứa các biến dữ liệu để hệ thống tự động điền thông tin khi phát sinh tài liệu.

Màn hình thao tác tạo tài liệu mẫu - thông tin

Hình 15. Màn hình thao tác tạo tài liệu mẫu - thông tin

Đối tượng: Lựa chọn các vai trò tham gia ký tài liệu (ví dụ: Bên A, Bên B,...). Các vai trò được cấu hình tại đây sẽ được sử dụng khi tạo tài liệu thực tế.

Màn hình thao tác tạo tài liệu mẫu - đối tượng

Hình 16. Màn hình thao tác tạo tài liệu mẫu - đối tượng

Màn hình thao tác tạo tài liệu mẫu - đối tượng - thêm nhanh vai trò

Hình 17. Màn hình thao tác tạo tài liệu mẫu - đối tượng - thêm nhanh vai trò

Vị trí: Thiết lập vị trí ký của từng vai trò trên tài liệu. Người dùng xác định vị trí tương ứng trong file tài liệu mẫu để hệ thống biết nơi đặt chữ ký.

Màn hình thao tác tạo tài liệu mẫu - vị trí

Hình 18. Màn hình thao tác tạo tài liệu mẫu - vị trí

Trường biến: Thiết lập và liên kết các trường dữ liệu (biến) trong tài liệu mẫu với các trường thông tin của hệ thống. Khi tạo tài liệu mới từ mẫu, hệ thống sẽ tự động lấy thông tin của đối tượng ký dựa trên MST đã nhập, đồng thời tự động điền thông tin người ký vào các vùng ký tương ứng trên tài liệu.

Màn hình thao tác tạo tài liệu mẫu - trường biến

Hình 19. Màn hình thao tác tạo tài liệu mẫu - trường biến

Các kiểu dữ liệu hỗ trợ:

Kiểu dữ liệu Mô tả
Kiểu chữ/số Dùng cho thông tin nhập chữ hoặc kết hợp chữ và số
Kiểu dd/MM/yyyy Dùng cho các trường ngày tháng năm theo định dạng dd/MM/yyyy
Kiểu ngày {dd} tháng {MM} năm {yyyy} Dùng cho ngày tháng hiển thị theo định dạng văn bản pháp lý
Kiểu checkbox Dùng cho các trường lựa chọn dạng tích chọn (✓)

Các cột cấu hình trường biến:

Cột Mô tả
Đối tượng Chọn đối tượng tương ứng với đối tượng ký trong tài liệu
Thuộc tính Chọn thuộc tính tương ứng của đối tượng trong hệ thống
Bắt buộc Tích chọn để xác định trường thông tin bắt buộc phải nhập

Bước 3: Nhấn Lưu để hoàn thành tạo tài liệu mẫu.

4.2.2. Tạo tài liệu hàng loạt

Chức năng này cho phép người dùng tạo nhiều tài liệu cùng lúc từ một tài liệu mẫu bằng cách upload file Excel chứa dữ liệu. Hệ thống sẽ tự động đọc dữ liệu trong file Excel, đối chiếu với các trường biến đã được thiết lập trong tài liệu mẫu và sinh ra các tài liệu tương ứng.

Bước 1: Tại màn hình danh sách tài liệu mẫu, nhấn [Tạo tài liệu hàng loạt].

Bước 2: Nhấn [Tải file mẫu].

Bước 3: Điền thông tin vào file mẫu vừa tải và nhấn lưu file.

Lưu ý khi nhập thông tin trong file Excel:

  • Các cột có dấu (*) là bắt buộc nhập.
  • Đối với các cột kiểu dữ liệu checkbox: nhập Yes cho giá trị được chọn và No cho giá trị không chọn.
  • Đối với các cột kiểu ngày/tháng: nhập đúng định dạng dd/MM/yyyy (ví dụ: 01-01-2026).
  • Đối với các giá trị như MST, CCCD: vui lòng đặt kiểu chữ.

Màn hình excel mẫu tải về từ tài liệu mẫu

Hình 20. Màn hình excel mẫu tải về từ tài liệu mẫu

Bước 4: Nhấn [Chọn tệp] tải file chứa dữ liệu từ máy tính.

Bước 5: Nhấn [Tải lên].

Màn hình thao tác upload excel tài liệu hàng loạt

Hình 21. Màn hình thao tác upload excel tài liệu hàng loạt

Bước 6: Hệ thống kiểm tra dữ liệu trong file Excel theo quy tắc sau:

Trường Mã số thuế (MST) là bắt buộc đối với mỗi dòng dữ liệu.

Trường hợp Xử lý
MST đã tồn tại trong hệ thống Hệ thống tự động lấy thông tin khách hàng, gán đối tượng ký và điền thông tin vào vị trí ký
MST chưa tồn tại trong hệ thống Hệ thống tự động tạo mới khách hàng, thiết lập đối tượng ký và hiển thị thông tin tại vị trí ký

Bước 7: Hệ thống hiển thị kết quả upload Excel thành công.

Màn hình hệ thống hiển thị kết quả upload

Hình 22. Màn hình hệ thống hiển thị kết quả upload

Bước 8: Các tài liệu được upload thành công sẽ hiển thị trong Danh sách tài liệu → Tài liệu nháp.

5. Quản lý tài liệu

Cho phép người dùng xem và quản lý toàn bộ tài liệu hợp đồng điện tử trong hệ thống. Tài liệu được phân loại theo các trạng thái:

Trạng thái Mô tả
Tài liệu nháp Tài liệu chưa gửi
Đang xử lý Chờ các bên ký
Hoàn thành Đã ký đầy đủ
Đã huỷ Tài liệu đã bị huỷ
Thùng rác Tài liệu đã xóa

5.1. Danh sách tài liệu

Bước 1: Tại màn hình chính của phần mềm, nhấn [Danh sách tài liệu]

→ Hệ thống hiển thị trang danh sách tài liệu.

Màn hình danh sách tài liệu - tài liệu nháp

Hình 23. Màn hình danh sách tài liệu - tài liệu nháp

Tài liệu nháp — các icon thao tác:

Icon Chức năng
Xem Xem chi tiết tài liệu
Ký tài liệu
Bắt đầu ký Bắt đầu ký tài liệu
Gửi email Gửi email đến đối tượng ký
Sửa Chỉnh sửa tài liệu
Xóa Xóa tài liệu

Màn hình danh sách tài liệu - đang xử lý

Hình 24. Màn hình danh sách tài liệu - đang xử lý

Đang xử lý — các icon thao tác:

Icon Chức năng
Xem file Xem file tài liệu
Ký tài liệu
Gửi email Gửi email đến đối tượng ký
Đính kèm Tải lên file đính kèm
Hoàn về nháp Hoàn về trạng thái nháp

Màn hình danh sách tài liệu - hoàn thành

Hình 25. Màn hình danh sách tài liệu - hoàn thành

Hoàn thành — các icon thao tác:

Icon Chức năng
Xem file Xem file tài liệu
Đính kèm Tải lên file đính kèm
Huỷ Huỷ tài liệu (chuyển trạng thái Hoàn thành → Đã Hủy)

Màn hình danh sách tài liệu - đã huỷ

Hình 26. Màn hình danh sách tài liệu - đã huỷ

Đã huỷ — các icon thao tác:

Icon Chức năng
Xem file Xem file tài liệu

Màn hình danh sách tài liệu - thùng rác

Hình 27. Màn hình danh sách tài liệu - thùng rác

Thùng rác — các icon thao tác:

Icon Chức năng
Xem Xem chi tiết tài liệu
Khôi phục Khôi phục lại tài liệu đã xoá

5.1.1. Tạo tài liệu

Bước 1: Tại danh sách tài liệu, nhấn [Tạo tài liệu].

Bước 2: Nhập thông tin tài liệu:

Trường Mô tả
Đánh dấu tài liệu Chọn các mức độ: Quan trọng, Khẩn cấp
Tên tài liệu * Nhập tên của tài liệu
Loại tài liệu * Chọn loại tài liệu đã được tạo trong danh mục
Ngày hiệu lực Chọn thời điểm bắt đầu hiệu lực
Ngày hết hiệu lực Chọn thời điểm kết thúc hiệu lực (phải lớn hơn ngày hiệu lực và ít nhất 1 giờ so với hiện tại)
Mã tài liệu * Nhập hoặc để hệ thống tạo tự động
Mô tả Nhập mô tả chi tiết về tài liệu
Tệp tài liệu * Tải lên từ máy hoặc soạn mới — chỉ 1 file, định dạng PDF, DOCX hoặc DOC
Tệp đính kèm Mỗi tài liệu có thể kèm thêm các file liên quan. Các file được đánh dấu bắt buộc phải tải lên; các file không bắt buộc thì tùy người dùng lựa chọn.

Màn hình thao tác tạo tài liệu - Thông tin & Tệp

Hình 28. Màn hình thao tác tạo tài liệu - Thông tin & Tệp

Bước 3: Nhập thông tin người nhận:

Trường Mô tả
Đối tượng * Chọn người nhận, hệ thống tự động hiển thị thông tin tương ứng
Email * Nhập địa chỉ email của người nhận
Vai trò * Chọn vai trò ký (ví dụ: Bên A, Bên B)

Thêm người nhận: Sử dụng khi tài liệu cần thêm bên tham gia ký.

Thêm mới khách hàng: Dùng để tạo mới khách hàng ngay tại bước này.

Màn hình thao tác tạo tài liệu - Người nhận

Hình 29. Màn hình thao tác tạo tài liệu - Người nhận

Bước 4: Thiết lập vị trí ký — chọn vị trí ký và kéo thả vào vị trí mong muốn trên tài liệu.

Màn hình thao tác tạo tài liệu - Vị trí ký

Hình 30. Màn hình thao tác tạo tài liệu - Vị trí ký

Bước 5: Nhấn Hoàn thành để tạo tài liệu.

5.1.2. Tạo từ mẫu

Bước 1: Tại danh sách tài liệu, nhấn [Tạo từ mẫu].

Bước 2: Chọn tài liệu mẫu cần sử dụng.

Màn hình thao tác tạo tài liệu từ mẫu - Chọn tài liệu mẫu

Hình 31. Màn hình thao tác tạo tài liệu từ mẫu - Chọn tài liệu mẫu

Bước 3: Tại bước này, hệ thống hiển thị màn hình Điền thông tin vào mẫu tài liệu, người dùng nhập dữ liệu cho các trường biến đã được thiết lập trong tài liệu mẫu.

Màn hình thao tác tạo tài liệu từ mẫu - Điền thông tin

Hình 32. Màn hình thao tác tạo tài liệu từ mẫu - Điền thông tin

Bước 4: Tại bước Thông tin & Tệp, nhập thông tin tài liệu:

Trường Mô tả
Đánh dấu tài liệu Chọn các mức độ: Quan trọng, Khẩn cấp
Tên tài liệu * Nhập tên của tài liệu
Ngày hiệu lực Chọn thời điểm bắt đầu hiệu lực
Ngày hết hiệu lực Chọn thời điểm kết thúc hiệu lực
Mã tài liệu * Nhập hoặc để hệ thống tạo tự động
Mô tả Nhập mô tả chi tiết về tài liệu
Tệp tài liệu * Hệ thống tự động tạo file .docx mẫu
Tệp đính kèm Mỗi tài liệu có thể kèm thêm các file liên quan. Các file được đánh dấu bắt buộc phải tải lên; các file không bắt buộc thì tùy người dùng lựa chọn.

Màn hình thao tác tạo tài liệu từ mẫu - Thông tin & Tệp

Hình 33. Màn hình thao tác tạo tài liệu từ mẫu - Thông tin & Tệpng tin

Bước 5: Nhập thông tin người nhận:

Trường Mô tả
Đối tượng * Chọn người nhận
Email * Nhập địa chỉ email của người nhận

Chức năng “Thêm mới khách hàng” : Dùng để tạo mới khách hàng.

Màn hình thao tác tạo tài liệu từ mẫu - Người nhận

Hình 34. Màn hình thao tác tạo tài liệu từ mẫu - Người nhận

Bước 6: Nhấn Hoàn tất để tạo mới tài liệu từ mẫu.

Màn hình thao tác tạo tài liệu từ mẫu - Vị trí ký

Hình 35. Màn hình thao tác tạo tài liệu từ mẫu - Vị trí ký

5.1.3. Tải lên từ excel

Bước 1: Tại danh sách tài liệu, nhấn [Tải lên excel].

Bước 2: Chọn tài liệu mẫu cần sử dụng.

Bước 3: Nhấn [Tải file excel mẫu]. Nhập thông tin tài liệu trên file excel và lưu lại.

Bước 4: Tại màn hình nhấn Chọn tệp để tải file vừa sửa từ máy tính lên hệ thống.

Bước 5: Nhấn [Tải lên] để hoàn thành thao tác.

Màn hình thao tác upload excel tài liệu hàng loạt

Hình 36. Màn hình thao tác upload excel tài liệu hàng loạt

5.1.4. Ký tài liệu qua Gmail

Hỗ trợ người dùng ký tài liệu qua Gmail; hệ thống tự động cập nhật trạng thái sau khi ký hoàn tất.

Bước 1: Tại hệ thống, truy cập Quản lý tài liệu. Gửi thông báo ký cho khách hàng qua email — hệ thống sẽ ghi lại lịch sử gửi mail.

Màn hình thao tác chọn đối tượng gửi email

Hình 37. Màn hình thao tác chọn đối tượng gửi email

Bước 2: Người dùng truy cập vào Gmail để thực hiện ký hợp đồng.

Màn hình thao tác ký qua email

Hình 38. Màn hình thao tác ký qua email

Bước 3: Hệ thống hiển thị đầy đủ thông tin hợp đồng (số hợp đồng, ngày hợp đồng, file chính, file đính kèm và trạng thái).

Trường hợp người dùng chưa cài đặt tool ký, nhấn "Tải tool ký" để tải và cài đặt trực tiếp.

Màn hình thao tác tải tool ký

Hình 39. Màn hình thao tác tải tool ký

Bước 4: Nhấn "Ký hợp đồng" để tiến hành ký.

Màn hình thao tác ký hợp đồng qua email

Hình 40. Màn hình thao tác ký hợp đồng qua email

results matching ""

    No results matching ""